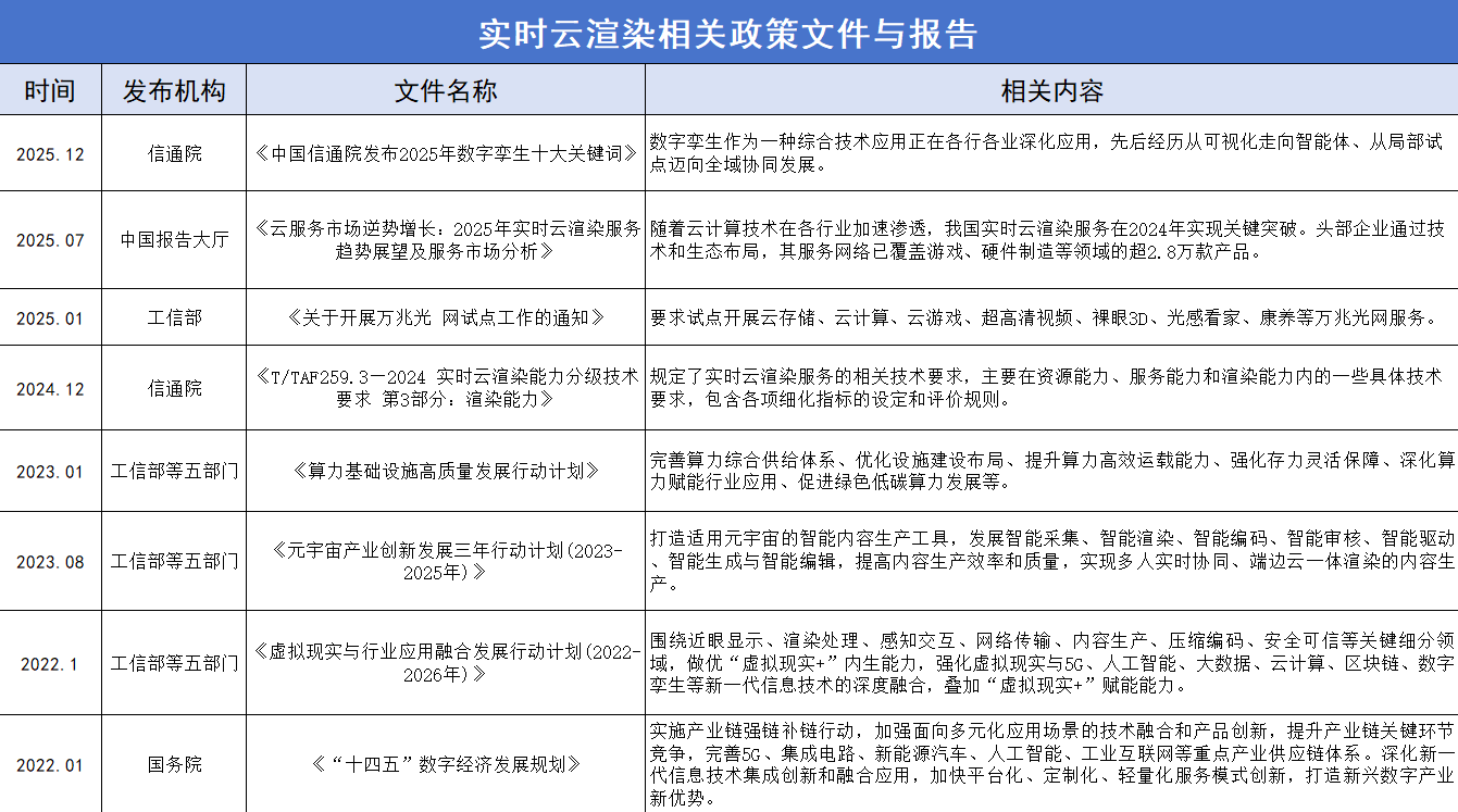
随着数字中国战略的深入以及人工智能、高性能计算等新一代信息技术的融合爆发,实时云渲染作为连接物理与数字世界的核心架构,其战略意义与应用深度正不断拓展。长期以来,该技术不仅是工业仿真、数字孪生、智慧城市等领域智能化升级的基石,更在“人工智能+”行动与数字经济政策推动下,走向赋能千行百业的广阔空间。本文梳理了2025年行业演进与前瞻技术趋势,点量云流实时云渲染正为各领域“数字视界”的建立,提供强有力的支撑。

国家层面对于数字经济、新质生产力及信创产业的持续政策支持,为实时云渲染提供了明确的战略导向和肥沃的应用土壤。产业数字化与数字产业化“双轮驱动”,促使制造业、建筑业、文旅教育等领域对高精度、可交互、协同化的三维可视化需求激增。市场要求能够有跨终端、实时交互的云端渲染能力,以打破硬件桎梏,实现数据与模型的深度应用与价值挖掘。

实时云渲染的产业链已形成从底层IaaS算力、云渲染平台、软件引擎到上层行业应用服务的完整生态。2025年的技术焦点,已超越基础的“将计算迁移至云端”,演进为“云-边-端协同”的精细化调度。这要求平台不仅具备强大的云端并行渲染与编码能力,更需要智能的网络传输优化、边缘节点部署及对异构终端(网页、移动端、XR设备等)的极致适配能力,以保障在复杂网络环境下始终如一的低延迟与高画质交互体验。
技术的成熟度决定应用落地的广度。当前,领先的实时云渲染解决方案正围绕三大核心能力展开竞争:
l全栈信创兼容:全面支持国产操作系统(如麒麟、统信等)与CPU架构,是保障关键行业数据安全与供应链自主可控的必由之路。
l大并发稳定支撑:通过类似“应用cell多开隔离”的技术,实现单台服务器上多实例应用的稳定、隔离运行,有效提升资源利用率与大规模并发支持能力。
l全应用生态覆盖:突破对特定游戏引擎的依赖,能够将包括Windows/Linux常规专业软件、自研应用及各类三维引擎内容(UE、Unity)推流为可跨端访问的视频流,极大扩展了技术边界。

在众多实践者中,点量云流作为国内首家实现全栈信创的实时云渲染平台,提供了颇具代表性的产业级解决方案。其核心价值在于,将部署在服务器(包括国产信创服务器)上的复杂3D应用或大型软件,实时编码推流成视频流。用户无需下载,即可通过任意终端的浏览器或轻量客户端,以接近本地的操作延迟进行交互。
点量云流核心功能&特点:
l开箱即用的部署效率:三分钟简单安装,极大降低了企业首次使用云渲染技术的门槛和周期。
l深入场景的功能适配:针对数字孪生、虚拟仿真、云协同设计等场景,提供私有化部署、负载均衡、P2P快速分发及丰富的API/SDK,支持与企业现有系统深度集成与二次开发。
l安全可靠的数据留存:“数据在云端”实现了多用户文件隔离与外部设备透传,让高性能图形应用在云端安全、流畅运行成为可能。

2025年,实时云渲染技术正站在从“技术成熟化”迈向“价值新创造”的关键节点。其发展轨迹清晰地指向更普适的接入、更智能的调度、更广泛的兼容与更深入的融合。点量云流实时云渲染平台,通过夯实全栈信创根基、攻克高并发稳定性难题、拓展全应用流化边界,正在为千行百业的数字化、智能化转型提供坚实且灵活的技术底座。未来,随着技术与场景的持续碰撞,点量云流实时云渲染必将更深刻地重塑我们创建、交互与理解数字世界的方式!